首页
办案经验
讲座分享
文章归档
法律笔记
收集记录办案经验
搜索
登录
首页
办案经验
讲座分享
文章归档
现在位置:
首页
>
办案经验
> 正文
A-
A+
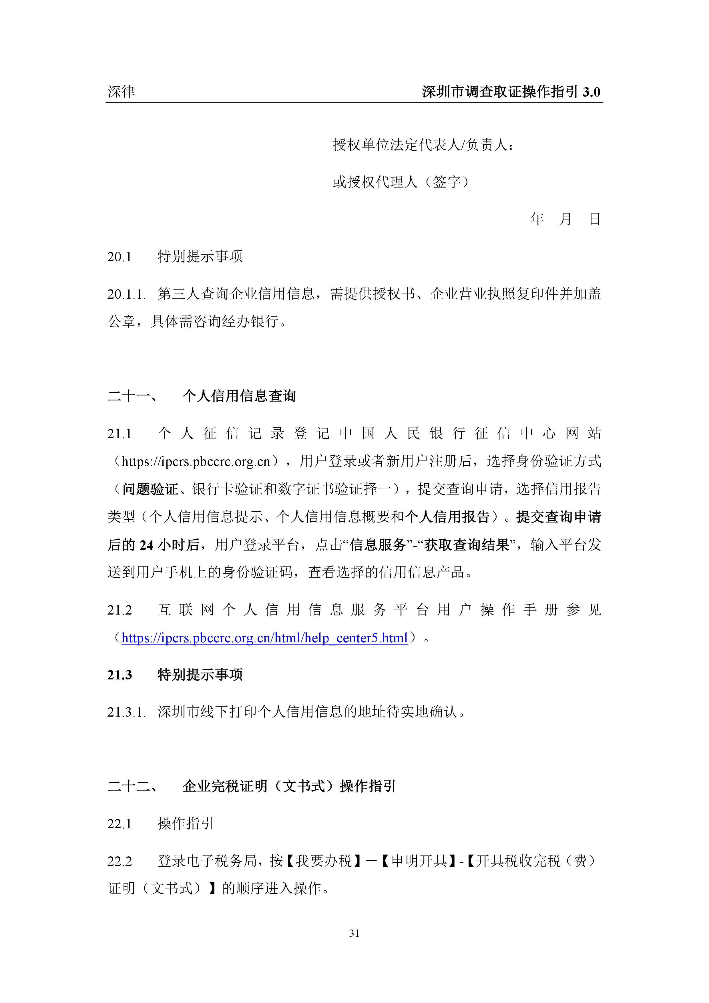
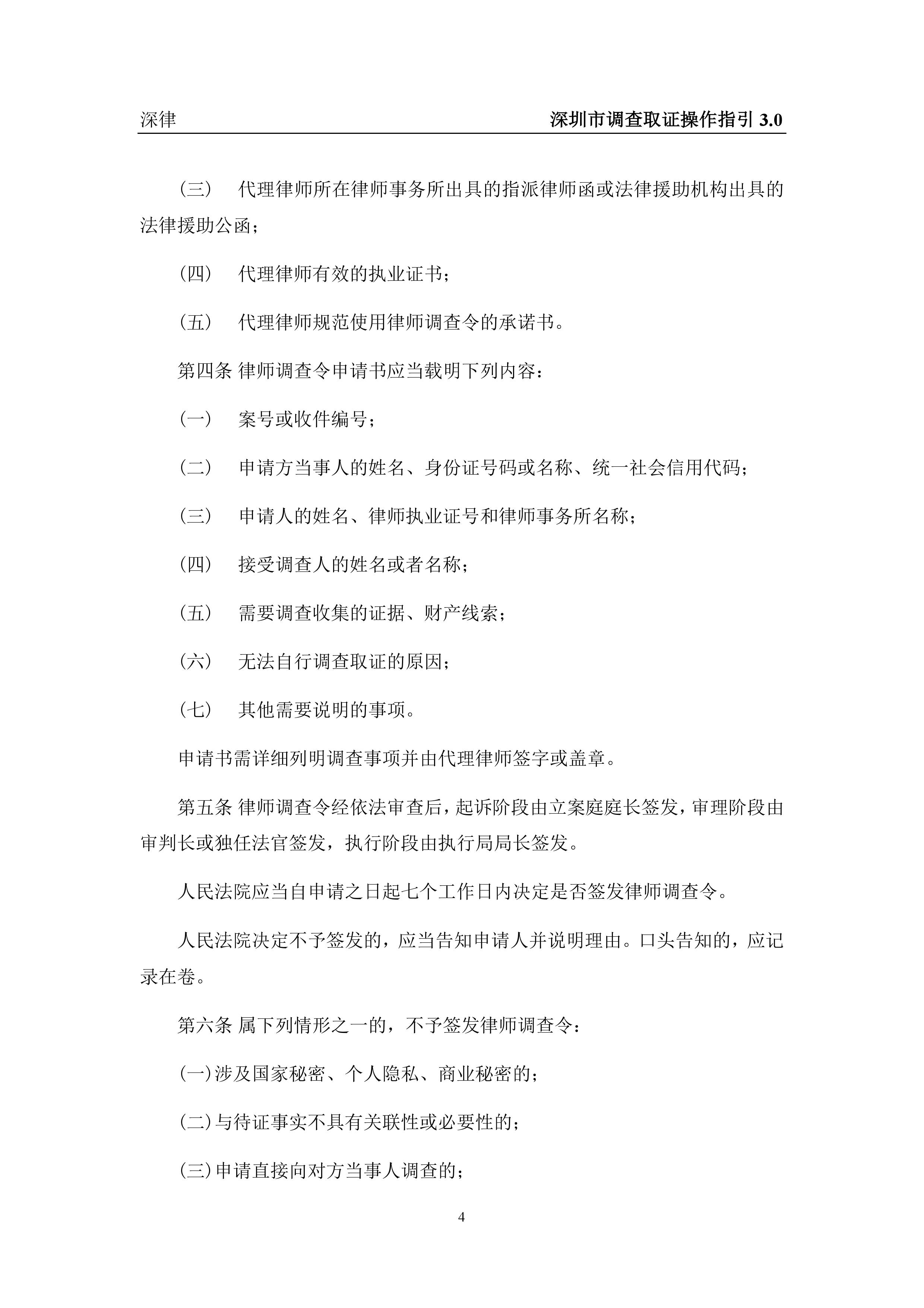
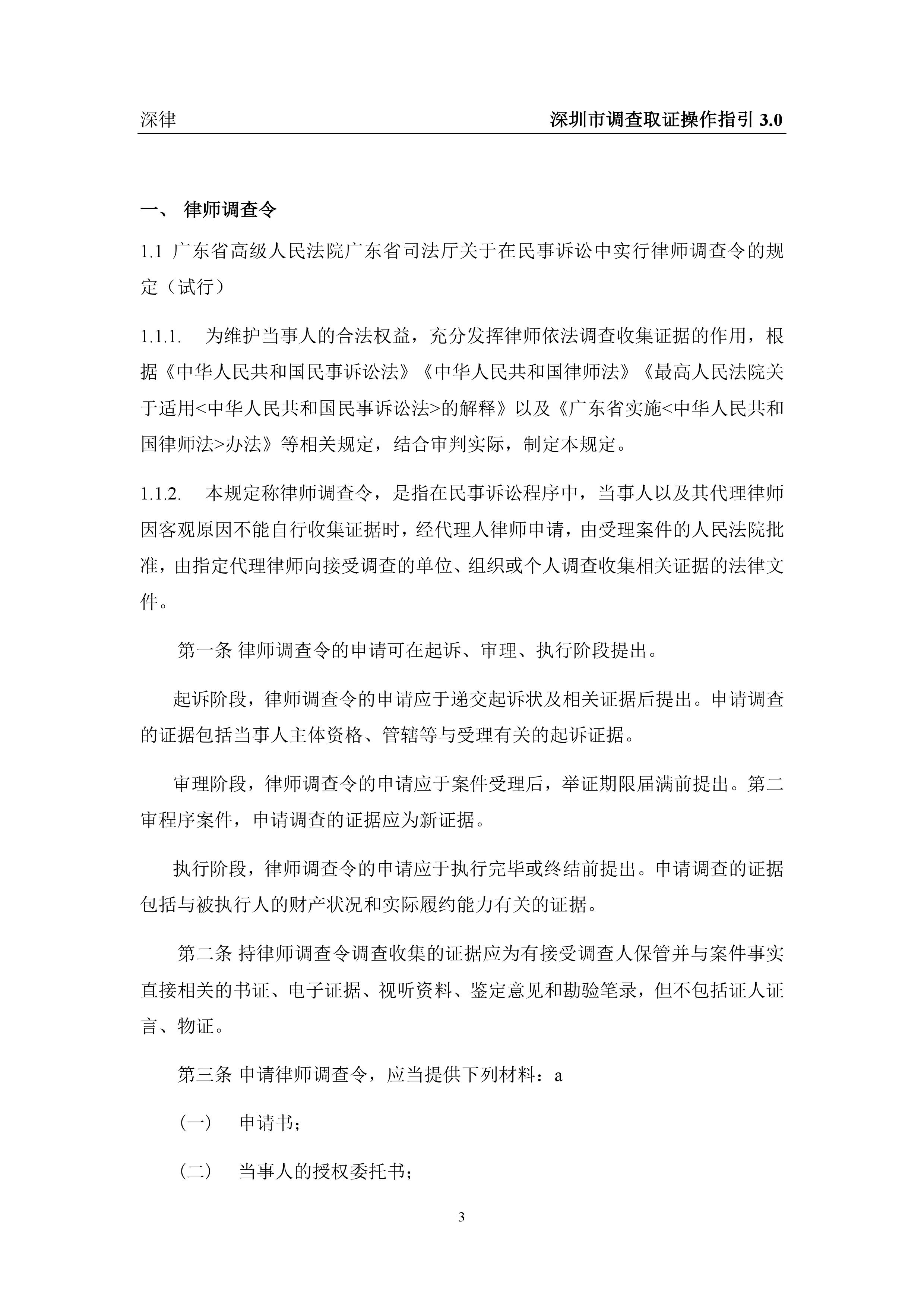
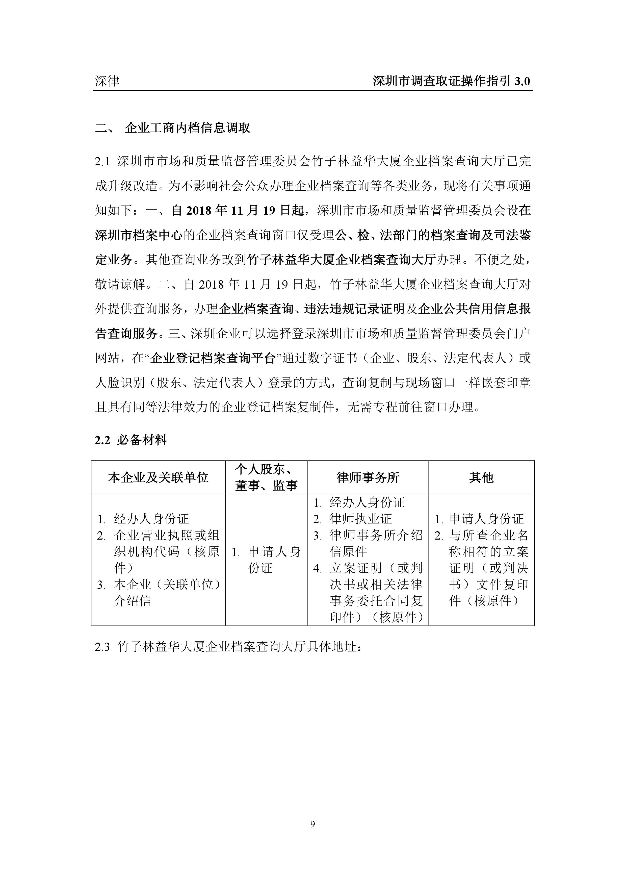
深圳市各类调查取证操作指引汇总(2019.3.1)
2019年03月18日
办案经验
暂无评论
喜欢
2
抢沙发
分享
标签:
版权声明:
本站原创文章,由
律师笔记
发表在
办案经验
分类下,于2019年03月18日最后更新
转载请注明:
深圳市各类调查取证操作指引汇总(2019.3.1) | 法律笔记
+复制链接
【上篇】
深圳市各区法院保全申请经验总结(2019年3月)
【下篇】
解读《关于劳动人事争议仲裁与诉讼衔接若干意见》
给我留言
取消回复
昵称(必填)
邮箱(必填)
网址